Müşteri Öneri, Şikayet Talep Formu
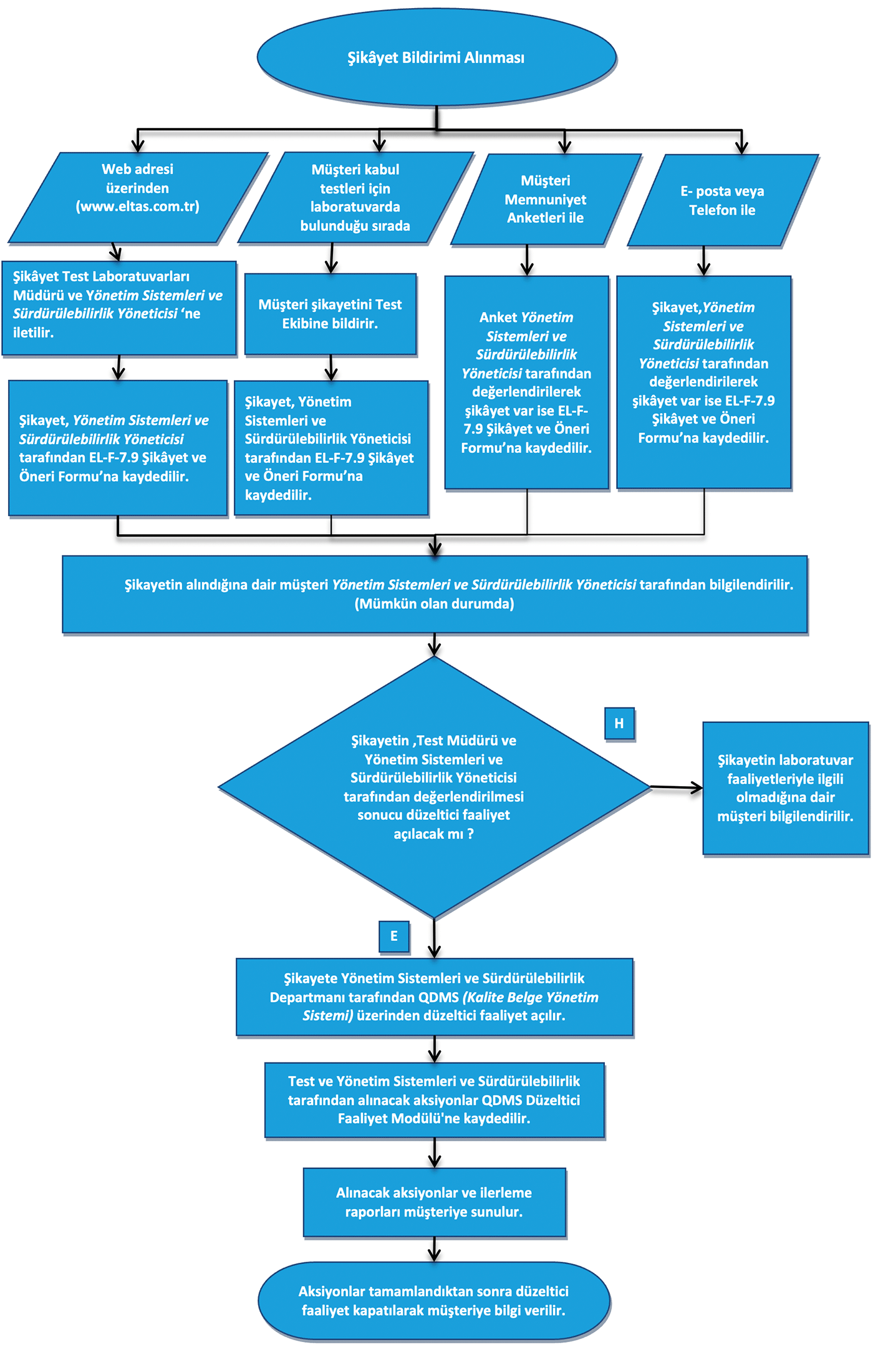
Şikayet Yönetimi Prosesi
- Amaç: ELTAŞ A.Ş. Test Laboratuvarları hakkında şikayetlerin alınması ve nasıl değerlendirileceğini belirlemektir.
- Kapsam: Laboratuvara gelen şikayetin işleme alınması, değerlendirilmesi ve yapılan düzeltici faaliyetlerin eklinliği.
- Proses Akış Diyagramı
